Введение
RansomHouse представляет собой Ransomware-as-a-Service (RaaS) платформу, управляемую группировкой, отслеживаемой под названием Jolly Scorpius. Несмотря на публичную риторику о «раскрытии уязвимостей корпоративной безопасности», реальная деятельность RansomHouse демонстрирует классическую модель двойного вымогательства, сочетающую эксфильтрацию данных и шифрование инфраструктуры с последующим давлением на жертву через утечки.
Ключевой особенностью RansomHouse является узкая специализация на виртуализированных средах VMware ESXi, что позволяет злоумышленникам наносить максимальный ущерб за минимальное время, шифруя десятки и сотни виртуальных машин на уровне гипервизора. В отличие от таких семейств, как LockBit или Conti, ориентированных преимущественно на Windows-среды, RansomHouse делает ставку на инфраструктурный уровень, минимизируя зависимость от доменных политик и защитных решений на уровне ОС.
С конца 2021 года в инфраструктуре утечек RansomHouse зафиксировано более 120 жертв, включая организации из сфер здравоохранения, транспорта, финансов и государственного сектора. Последние образцы вредоносного ПО демонстрируют значительное усложнение криптографической реализации, что указывает на активную эволюцию инструментария.
Роли участников и модель RaaS
Операционная модель RansomHouse чётко разделяет роли:
Оператор (Operator) Отвечает за:
- разработку и сопровождение RaaS-платформы;
- поддержку шифратора и управляющих инструментов;
- инфраструктуру C2 и сайт утечек;
- каналы переговоров и криптовалютные кошельки.
Аффилиат (Attacker) Занимается:
- получением первоначального доступа;
- разведкой и боковым перемещением;
- эксфильтрацией данных;
- развертыванием компонентов RansomHouse в среде жертвы.
Жертва (Victim) Организация, инфраструктура которой подвергается:
- краже данных;
- шифрованию виртуальных дисков;
- давлению через публикацию информации.
Подобное разделение позволяет аффилиатам быстро мигрировать между RaaS-платформами, а операторам масштабировать бизнес без прямого участия во взломах.
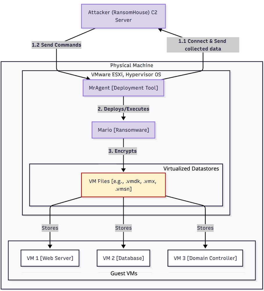
Цепочка атаки RansomHouse
Атака RansomHouse логически делится на четыре фазы:
- Develop
На этом этапе операторы разрабатывают и обновляют:
- деплоймент-инструмент MrAgent;
- шифратор Mario;
- инфраструктуру управления и утечек.
- Infiltrate
Аффилиаты получают первоначальный доступ с использованием:
- spear-phishing;
- эксплуатации уязвимостей;
- компрометации учётных данных;
- доступа к плохо защищённым ESXi-хостам.
После входа выполняются:
- разведка сети;
- повышение привилегий;
- выявление vCenter и ESXi-нод;
- определение резервных копий и хранилищ.
- Exfiltrate & Deploy
На этом этапе:
- чувствительные данные сжимаются и передаются на внешние серверы;
- на гипервизор ESXi загружается MrAgent;
- через MrAgent инициируется запуск шифратора Mario.
- Extort
После шифрования:
- жертве оставляется записка с инструкциями;
- данные частично публикуются;
- ведутся переговоры через закрытые каналы.
MrAgent: управляющий компонент

MrAgent — это основной инструмент управления атакой, запускаемый непосредственно на ESXi-хосте. Его задача — обеспечить устойчивое управление процессом шифрования и взаимодействие с C2.
Основные функции MrAgent:
- Сбор идентификаторов хоста:
- uname -a
- MAC-адреса через esxcli network nic list
- Получение IP-адресов:
- esxcli network ip interface ipv4 get
- Отключение firewall:
- esxcli network firewall set –enabled false
- Связь с C2-сервером в постоянном цикле
- Приём команд управления
Команды C2
Поддерживаемые инструкции включают:
- Exec — запуск шифрования и остановка vCenter-сервисов;
- Run — выполнение произвольных команд;
- Remove — удаление файлов и директорий;
- Config — обновление конфигурации;
- Abort — отмена шифрования;
- Quit — самоуничтожение агента.
Для хранения состояния используются JSON-структуры, синхронизируемые через mutex, что упрощает масштабное управление десятками хостов.
Mario: шифратор виртуальной инфраструктуры
Mario — основной шифратор RansomHouse, ориентированный на ESXi и файлы виртуальных машин.
Целевые типы файлов:
Шифрованию подвергаются:
.vmdk,.vmem,.vmsn,.vmsd.ovf,.ova.vswp- резервные копии Veeam (
.vbk,.vbm) - пакеты ESXi (
.vib)
Исключаются файлы с маркерами:
.marion, .emario, .lmario, .nmario, .mmario, .wmario
Это предотвращает повторное шифрование и повреждение данных.
Эволюция криптографии Mario
Исходная версия
- Однофазное линейное шифрование
- Фиксированные сегменты
- Минимальная защита от анализа
Обновлённая версия
Новая версия Mario использует:
- двухключевую схему шифрования;
- основной ключ 32 байта;
- дополнительный ключ 8 байт;
- многоэтапную обработку данных;
- случайную генерацию ключей;
- разреженное шифрование (sparse encryption);
- динамический размер блоков;
- заголовок с метаданными в начале зашифрованного файла.
Такой подход:
- усложняет восстановление данных;
- затрудняет статический анализ;
- снижает эффективность классических дешифраторов.
Артефакты и индикаторы компрометации (IOC)
Файлы:
- MrAgent
- Mario
- How To Restore Your Files.txt
- файлы с расширением .emario
Команды ESXi:
• esxcli network firewall set --enabled false
• esxcli system welcomemsg set
• rm -rf
Поведенческие признаки:
- остановка vpxa
- массовое изменение VMDK-файлов
- резкий рост I/O на datastore
- сетевые соединения ESXi с внешними IP
Хэши:
• 0fe7fcc66726f8f2daed29b807d1da3c531ec004925625855f8889950d0d24d8
• d36afcfe1ae2c3e6669878e6f9310a04fb6c8af525d17c4ffa8b510459d7dd4d
• 26b3c1269064ba1bf2bfdcf2d3d069e939f0e54fc4189e5a5263a49e17872f2a
• 8189c708706eb7302d7598aeee8cd6bdb048bf1a6dbe29c59e50f0a39fd53973
YARA-правила:
Обнаружение шифратора Mario
| |
Обнаружение MrAgent
| |
Универсальное правило по семейству
| |
Заключение
RansomHouse демонстрирует чёткую тенденцию к усложнению криптографических механизмов и концентрации на инфраструктурных компонентах. Переход от линейного шифрования к многоуровневой обработке данных, использование разреженного шифрования и фокус на ESXi делают эту угрозу особенно опасной для корпоративных сред.
Развитие Mario показывает, что будущие ransomware-семейства будут всё чаще уходить от классических шаблонов и использовать архитектурно сложные модели, ориентированные на ма
